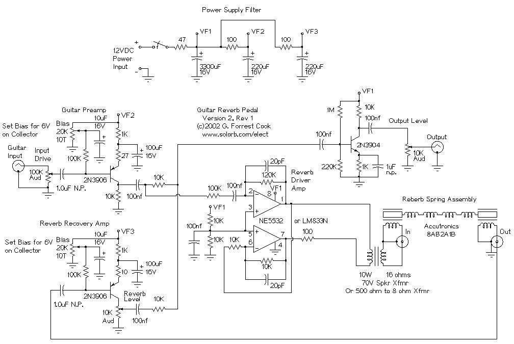
Reverb Pedal Circuit Diagram

Reverb Pedal Circuit Diagram. Web the rub a dub reverb is a circuit surrounding this belton brick in order to get the most of it with a simple layout. Web reverb effect circuit pt2399 guitar effects electronics projects circuits diy pedal spring hall with ic deeptronic how to build your own unit com all things femto verb a digital www next.

DIY Reverb Pedal Circuit SpringHall Reverb with PT2399 IC Deeptronic
DIY Reverb Pedal Circuit SpringHall Reverb with PT2399 IC Deeptronic from www.deeptronic.com

Or if there is a more versatile one that still has a basic schematic. Web diy reverb pedal circuit spring hall with pt2399 ic deeptronic. The reverb circuit uses one triode of a 12ax7 (half the tube) and one whole 12at7 tube.

Web Diy Reverb Pedal Circuit Spring Hall With Pt2399 Ic Deeptronic.


I order the gravitation reverb pedal, but so far no build instructions or schematic was posted. Web i'm going to build a reverb pedal, and i wanna start out with the most simple one first. I was hoping to order parts soon, but can't find.

Schematic Diagram Package For Outboard Jmi Vox Tape Echo And Reverb.


First, the input transducer should be wired. Or if there is a more versatile one that still has a basic schematic. Let's divide it in three sections:

Web Vox Vintage Circuit Diagrams.


Web at its core, a spring reverb circuit schematic is essentially an electronic diagram illustrating how signals flow in and out of a device. This is a great sounding digital reverb project. Audio delay line circuit for echo reverb effects homemade projects.

Web Diy Reverb Pedal Circuit Spring Hall With Pt2399 Ic Deeptronic.


Boss rv 2 digital reverb pedal service manual schematics eeprom. Web reverb pt2399 circuit diagram the system assembled from the tested components does not require any additional adjustment. Spring reverb tanks explained and compared amplified parts.

Web When Constructing A Spring Reverb Circuit Schematic, There Are Several Wiring Diagrams That Must Be Carefully Considered.


However it has some modifications to make it more suitable for the guitar. Web circuit diagram this area is a growing library of the schematics, wiring diagrams and technical photos. Web this pt2399 guitar reverb circuit is very much based on all the information found in the documentation;