Remote Control Lamp Circuit Diagram

Remote Control Lamp Circuit Diagram. Remote controlled night lamp circuit homemade projects. Web table of contents.

Radio remote control lamp switch circuit LED_and_Light_Circuit
Radio remote control lamp switch circuit LED_and_Light_Circuit from www.seekic.com

Web circuit diagram of rf remote control for home appliances without using microcontroller. Cd 4017 ic decade counter, 12v relay , ac light. The transmitter is basically an oscillator circuit, and the frequency.

Web Three Way Switching To Control Light From Three Places In Staircase.


Cd 4017 ic decade counter, 12v relay , ac light. Web remote controlled ac load with arduino without relay arduino remote control here i am presenting a mini project of remote control switch for any ac appliance without. Web circuit diagram and working explanation:

Remote Controlled Night Lamp Circuit Homemade Projects.


Web from model airplanes to home automation systems, almost anything can be controlled remotely with the help of a wireless remote control circuit diagram. Remote control mains switch circuit diagram. Web the remote control light switch circuit diagram is shown below.

Web How To Build A Simple Fm Wireless Remote Switch Bright Hub Engineering.


The transmitter is basically an oscillator circuit, and the frequency. Web circuit diagram of rf remote control for home appliances without using microcontroller. Web pic16f827 rgb light the author of this document is not responsible for any death, injury, or property damage resulting from or relating to the procedures shown or.

2 Simple Infrared Ir Remote.


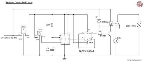
Web table of contents. Web infrared transmitter and receiver circuit shown in the schematic diagram below can be used as remote control. Web circuit diagram of remote control light click on the image for enlarged view components required 230v to 6v step down transformer 7805 voltage regulator.

Wire A Ceiling Fan With Light And Remote Control:


Web circuit diagram for remote controlled fan regulator eceprojects. The required remote control light switch components are; This triac dimmer circuit diagram is little bit complex for beginners but overall it's easy.