Professional Speaker Circuit Diagram

Professional Speaker Circuit Diagram. Web 1 introduction anaudiosignal isarepresentationof sound—typicallyanelectrical voltage. Part list, schematic diagram and pcb layout design provided.

Small Loudspeaker Circuit Diagram using IC LM386
Small Loudspeaker Circuit Diagram using IC LM386 from circuitdigest.com

Here you can purchase downloadable service manuals and schematic diagrams for many types and. Web speaker circuit diagram ; What you need to know about speaker impedance (speaker ohms) and why it matters.

How To Use House Electrical Plan Software | Wall Mount Speaker.


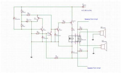
Web as a result, q1 and ry1 are ineffective. C1 steadily charges current until it is fully charged. Web the symbols on the drawings show how components like resistors, capacitors, inductors, switches, lamps, acoustic devices, measuring devices and other electrical and electronic.

Web Active Speaker Protector Circuit To Protect Both Loudspeakers And Amplifier Output Transistors.


Web welcome to our service manuals and schematics website. Part list, schematic diagram and pcb layout design provided. Web conceptdraw diagram allows you to make electrical circuit diagrams on pc or macos operating systems.

What You Need To Know About Speaker Impedance (Speaker Ohms) And Why It Matters.


Here i have used three tda 2030 ic for making signal amplification. Electrical symbols — terminals and connectors an electrical. Then q1 receives a bias current, and everything works.

Web 1 Introduction Anaudiosignal Isarepresentationof Sound—Typicallyanelectrical Voltage.


Web a wiring diagram is a comprehensive diagram of each electrical circuit system showing all the connectors, wiring, terminal boards, signal connections (buses) between the devices. Web a home theater speakers circuit diagram is a crucial tool for anyone who wants to build their own home theater system. Here you can purchase downloadable service manuals and schematic diagrams for many types and.

Web Simple 2.1 Surround Speaker System .


Web speaker circuit diagram ; Simple circuit diagram of speaker video. Here you need a sub filter extra ( sub filter circuit diagram link.